SmartPhone DI with Phantom Power

I frequently use my phone to record video for my blog and for my music projects…but I have been frequently frustrated by the limitations of the internal microphone embedded in the phone. So I created this circuit to provide a means to use a high quality Dynamic or condenser studio microphone with my phone. The circuit operates from a rechargeable  9 volt battery and plugs into the standard 1/8 inch four ring audio connector. It provides phantom power at 28 volts…which works fine …you typically don’t need 48 volts It utilizes a SSM2019 balanced microphone preamp IC, operating from a dual polarity charge pump power circuit at +-5V. At the output you need to provide a 2.2k resistive signature such that the pone can detect the microphone connection. The circuit also employs my simple momentary latching switch circuit which I often use and is described here at circuitsalad. Everything about the circuit is straightforward but the phantom power over voltage protection circuitry merits discussion. Basically, the isolation capacitors C5 and C6 are slowly charged up by the phantom supply but depending on what is plugged and unplugged can be be discharged very rapidly into the preamp input circuitry. This will be destructive and requires circuitry to shunt this energy to ground and dissipate it. This is accomplished by means of TVS1 and TVS2…which are prepackaged back to back zener diode. However the issue arises that simply using large zeners or transorbs is not a good idea because they have large reverse bias junction capacitance…which creates distortion as it modulates. To prevent this, I chose a very tiny 9 volt transorb. The one I chose (DF2B6.8ACT.L3F) has only a few pF of capacitance and is very small(402) surface mount package. The device works great but can only sink 1 amp peak. This further requires series resistors R11 and R16 to help limit the surge current to less than 1 amp at 28 volt. R1, R2, R4, and R5 must all be precisely matched in order to maintain circuit balance. R4 and R5 are required to provide a absolute ground reference such that the output does not float to some common mode DC value above 0 volts. The gain of the preamp is -6dB -20dB and is adjustable by means of R10. The reason for the negative gain is the use of an attenuation network that also provides the 2.2K resistive signature for microphone detection. The attenuation is required because of the inherent gain of the phone circuitry, which is easily overloaded.

LINK TO SCHEMATIC

As seen in the pictures below, the circuit board fits in a compact 3D printed enclosure. The battery sits above the circuit board and is enclosed by a a top cover. I use a rechargeable 9 volt because the device draws about 30mA in total.t I included a 2.5mm circular power plug as a charging jack such that the battery can be charged without removal from a generic 9 volt battery charger.

Picture of home etched Circuit Board:

direct3

Circuit Board mounted in 3D printed Case:

direct2

direct1

 

Link to Demo:

 

My Hell Dice Pedal Board Design

I have been performing way more than I use to! I play club gigs twice a week or more these days…and as a result, my relationship with my rig has really changed. Which is to say, my perspective on what I actually use and what features matter most, has evolved. My conclusions are these: I want small, light weight rugged equipment…I don’t want too many knobs or complexity. I like to use a few basic settings and sounds and that is it.  So I have designed a compact amplifier and set of small 1590a form factor pedals to create a complete amplifier/pedal board rig that weighs a couple of pounds and is about 12 inches long and 4 inches wide. It includes: My 100 watt stomp amp with an auxiliary 9 volt output, a high performance PT2399 type delay, a simple but really nice sounding LDR based envelope filter,  A very pleasing two stage LDR phase shift Vibrato and a hex inverter based overdrive with slightly different approach than the typical design.

My New Compact Pedal Board

pedal board2

As an aside all of these pedals are made with machined(not die cast) Hammond sized aluminum enclosures from Ebay (alpinetech), which I etched and anodized. You cannot properly anodize die cast enclosures because of other ingredients that are mixed with the aluminum…so you have to get CNC milled enclosures if you want to anodize the enclosures.  I discussed my home anodizing process here: Anodizing discussion

More Pictures:funkyfilt

vibrato board

delay board

Links to Schematics and Design Notes:

A few notes: Many of the part choices are  not critical..like transistors, op amps and voltage regulators I use.. The LDR based effects will need tweaking based on the output efficiency of the LED/photo-resistor combo or if you use a commercial opto-coupler instead. The vibrato uses my pic based LFO…but it can easily be replaced with other LFO circuits. The delay uses a 8 pole switch cap filter IC but if desired, this can be replaced by using the unused op amp on the PT2399 IC as a low pass filter.

Compact Stomp Amp:

Hell Dice Delay:

Hell Dice Vibrato:

Hell Dice Overdrive:

Hell Dice Funky Filter:

Pedal Board Demos From Live Show:

Demo of Delay and Vibrato:

Demo of Envelope Filter(two minutes in):

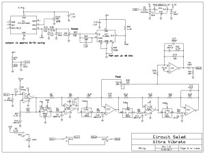
PWM Vibrato that sounds Awesome!

Vibrato is the slight changing of frequency of a musical note. This can be accomplished by means of a varying time delay in a delay line or by phase shifting and analog signal over time.

The delay approach works fine but creates inherent latency and can sound clownish. So I wanted to create an analog design.

A modulated allpass filter can be used to change phase over time (which is frequency). This analog approach can sound lovely but to sound really good has to linear in its sweep and be modulated  in a sinusoidal manner. Both the design objectives are not trivial.

It occurred to me that my PWM phaser design does all this but simply mixes the original signal back in to create the phasing notches. So I modified the circuit and optimized it to simply modulate the filter and it works great. The PWM driven analog switches are very linear and the PIC DDS works great to create the sine wave modulation. I added some pre- emphasis/de-emphasis, adjusted some values and made an improved layout…so the pedal is super quiet. I left in the peaking filter adjustment to allow for some cool modulated filter effects along with the Vibrato. The range of PWM controls the extent(depth) of the effect at a given modulation rate and so the vibrato pitch bend level is easily adjustable.  Keep in mind the faster the modulation rate; the pitch shift is also greater because a faster the rate of change of phase over a given time, produces more pitch shift.  An alternate analog modulation circuit can be used if desired but the output swing needs to be limited from 0 – 2 volts.

Link to Schematic:

 

Brainwash Phaser converted into Vibrato pedal:

Coming Shortly Demo:

 

Stomp Amp with Improved Tone Stack

Have Just finished designing my new version of the Stomp Amp. I just love it. It has the same 100 watt Class D final as my Red Scare version: https://circuitsalad.com/2017/06/15/100-watt-guitar-amp-pedal/

but with an enhanced tone stack much like that of the Polytone Brute amps and a JFET driver stage for the final. The normal/bright selector is quite useful as well depending on the pickup type and location.

Here is a download link for the schematic and PCB in express PCB format(can be converted to gerber using freeware: copper connection)

https://www.adrive.com/public/ppWwBM/Stomp%20AMP%20Deluxe.zip

 

Final Amp design in 1590BB enclosure:

 

Populated home brew circuit board:

 

Schematic: ( click here for larger view):

Demo coming soon!

100 watt Guitar Amp Pedal

Continuing on my Stomp Amp theme; I have created a 100 watt (24V supply, 4 ohm load) guitar amplifier with FV-1 based DSP reverb and optional treble boost. It fits in a 1590b stomp box. Yes it really is a 100 watt amp!

red_scare

It has Gain, a single tone control, and reverb level control. The reverb room size is set by a resistive divider(R21 , R22) and can also be made adjustable. It utilizes a TPA3116D2 class D amplifier IC which can be configured for mono or stereo output.

Click Here for Large Schematic Image:

Stomp Amp 100_mini

The amplifier sounds delightful. The class D topology provides greater than 90% efficiency. This  eliminates the need for substantial heat sinking. The only penalty is that for guitar applications, pushing the amplifier to distortion does not sound so great. I use an overdrive pedal so I don’t care about this.

Update: I added a LED clipping circuit to make sure the input into the class D final amplifier is level limited(clips/distorts) before the final amplifier starts distorting

Link to Revised Schematic

 

pop_pcbred pcbHome brew laser printer resist circuit board

Completed Circuit Board 

Link To CAD FILES: https://www.adrive.com/public/QpRQMX/RED%20SCARE.zip

The single tone control is surprisingly versatile. It alters the level and center of a MID scoop. You can get really FAT all the way to bright twang all with one control. The circuit  can easily be modified to employ a more sophisticated tone stack if desired. The amplifier requires a 12-24V power supply with at least 4 amp sourcing capability. You can purchase a small lightweight switch-mode supply from Amazon for less than $20.00 that will work nicely. It is ridiculously small, lightweight, loud as hell, and sounds superb through a couple of 10″s or a single 12″  cabinet.

 

Quick Demo of built in Blue LED clipper limiter added to original prototype(you can see the LEDs flash as the input is clipped)

How To Improve Your Danelectro

So I like sparkly guitars and decided to buy one. I figured I should get the goofiest thing I could find and so I decided on a Danelectro Convertible re-issue from the late 90’s!guitar

I knew it would have issues…and it did! But fear not, this story has a great ending!

Danelectros are cheaply made guitars but do have some nice features. My convertible has a fantastic neck made of quality maple, but not too thick(good for my playing). The rosewood fretboard is almost a 1/4 inch thick and is also high grade wood. The frets are on the beefy side which I like. You need to remove the neck to adjust the truss rod but, this is easily done and you can loosen the strings but leave them on to do this. The bodies are made of masonite and plywood composites. These materials are nice in that they are stable and tolerate of temperature variation but god help you if they ever get wet! Yes they look cool, but besides the necks, the pickups are the big claim to fame of Danelectros. The lipstick type pickups have a unique sound with a scooped mid range and a very bright high end…probably from having less self capacitance and a lower winding impedance. I don’t actually like the sound for most types of music I play, so one of my primary objectives with this instrument was to get a punchier mid range without making the low end suffer or make it sound muddy. Also contributing to the sound is a tone/volume setup with a dual gang pot and a circuit I did not care much for. As shown in the picture above this is operated via two concentric knobs.

So this is what I did to make this a really well playing and great sounding guitar

1. I took the neck off and did a complete fret leveling and re-crowning. I won’t go into the details of the process here but I just started doing this and have done fret leveling on three guitars  – all with stellar results! I highly recommend that guitar players learn how to level and crown the frets on their guitars. There are lots of tutorials on youtube. It is surprisingly easy to do(you need the right tools).It takes about three hours and makes such an improvement if your guitar has uneven frets(likely). You can get everything you need from Amazon..etc.

2. I adjusted the truss rod such that the neck is ultra close to perfectly straight. I did this to get the action even along the neck while allowing for the bridge to be adjusted up higher; so it has more tension across it. It plays better and it sounds better.

After fret leveling and truss rod adjustment, this guitar plays unbelievably well. This picture shows the action from frets 8-12. It just a little higher than a credit card along the whole neck with no buzzing or weird anything!

3. Modified the the floating bridge so the strings won’t slide all over the place (problem with these bridges). I simply carved a little notch for each string along the fret wire saddle. Note that I made sure the notch is deeper on the front such that the strings don’t buzz by hitting the front of the saddle when vibrating. I did this with a little triangle and rat tail file.

4. I designed and installed a preamp that is tailored to improve the tone of the pedestrian lipstick pickup that came stock on the guitar. This preamp uses an LMV641 low noise, low power op amp. It draws less than 150uA which is amazing. The Danelectro Convertible has plenty of room to put all kinds of stuff in it, but I just opted to make this tiny amp board and use a A23 12v battery  glued to the back of the cover plate. You could use a  standard 9v or two 3V coin cells in series, etc. The jack on my convertible was already a stereo jack so I was able to use this as an on/off switch for  the preamp. The ring connection on the jack can be use connect the battery to the ground through the guitar cable plug. The preamp has a gain of two which could be adjusted if desired by changing R4 or R3. R6 and C3 replicate the load resistance and capacitance of the volume pot that would normally be present and can be adjusted to alter tone  as desired. C2 provides super high frequency roll off for amplifier stability and does not affect the tone. C6 and R3 roll off the high end just a little bit. R3 can be a POT thereby creating a typical guitar tone control. A 10k POT is a good value to use in this case. C6 could be .1, .22 or .47uF depending on taste.

After adding the preamp, the pickup sounds fantastic. It still has the lipstick high end sparkle but with a fatter overall sound. When you turn down the volume, the tone doesn’t change either because the drive of the preamp is not loaded down by cable capacitance.I love it.

This is the preamp with the battery shown in the background. A 9 volt will work also.

Preamp Schematic shown above

5. I Changed to a single volume only control. My preamp has a provision for a tone control but I opted not to use it because I didn’t want to drill another hole in the instrument.

6. The Guitar came with really nice Gotoh tuners(not sure they are original). So I did not have to upgrade these, but this is not always the case. If You have a Danelectro with cheap tuners, change them out!

img_20170129_121627101

7. I adjusted the pickup as close to strings as I could. I found this to improve the tone. While it also boosts output, that’s not why I did it.

img_20170129_121613545

      Completed Guitar

Playing the Danelectro Live

25 Watt Hybrid EL84 Tube Amp

This is my new  hybrid guitar tube amp which utilizes a solid-state input stage, DSP reverb, and solid-state phase splitter. Only the push pull, class AB output stage utilizes tubes, namely two EL84’s run at 390 volts with cathode bias. The bias uses two 15 volt zeners which creates a bias current of about 26mA. This requires almost 30 volts of swing on the grids to drive the amp to saturation. This is accomplished with a little switch mode boost converter that generates 29 volts to drive the phase splitter opamps. All of the solid-state circuitry runs off the AC filament supply for the tubes. The solid state portion is basically my stomp amp design( also on this blog) minus the final power amp, which is replaced with the phase splitter.

A couple notes about the design: Using zeners works great, but they can fail(haven’t had a problem  yet) and typically they fail by shorting(very bad for the tubes!)..so it may be prudent to parallel with 1k ohm  resistors and .1 uF caps to make them more tolerate of current or voltage spikes. I use 5 watt zeners and have yet to have one blow on me with numerous amp designs.

Also the gain distribution is not ideal. This is because of the low headroom of the FV-1 reverb IC which runs at 3.3v. This requires that there be lower gain in the first two stages than is possible – degrading noise figure somewhat. Despite this, the amp is very quiet – even with noisy un-bypassed zeners in the final bias circuit.

 

 

 

completed amp head
Front View of Amp Head

back of amp
Back View

completed amp circuit
Complete Circuit

hybrid amp circuit board
Solid State Circuit Board

 

Amp Demo:

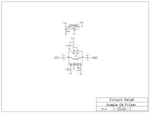
Ultra Simple 8 pole Low Pass CW filter

I wanted to add more audio filtering to my 40 meter CW transceiver https://circuitsalad.com/wp-content/uploads/2015/08/qrpxcvr2.jpg  but didn’t want to put much effort into it, so I used a MAX7401, 8 pole switch cap filter IC. This IC requires just a few discretes and has an extremely low passband ripple and group delay, as it is a Bessel configuration. I have used this IC before in some of my guitar effects pedals. It has worked very well in my other designs. The knee of the filter is adjustable via a capacitor(C4). To integrate into my receiver, I simply connected the input and output of the filter across the input capacitor(C27 removed) connections to the final audio amp. It may be desirable to put a single RC low pass filter stage in series with the output of the switch cap filter to remove clk artifacts on the output.(clk is 100X greater than the roll off frequency). Performance is very good with clear tone and no ringing.

Below, I have a video demo of the XCVR utilizing the filter. This version of the XCVR is tuned via a POT connected to the microcontroller A2D converter instead of a rotary encoder. It also has a push button to shift in 5Khz increments. When the button is depressed for longer, the frequency in KHz is sounded in morse code. Only the KHz is sounded, so for 7.100 Mhz for example, only 100 is sounded in morse code. In the video you can also see my cool 3D printed Code Key. It uses rare earth magnets instead of a spring for key action. It’s a really delightful bug.

Picture of filter Daughter Board connected to XCVR

8polefilt

Filter Schematic

Simple CW filter

Video of XCVR using the Filter

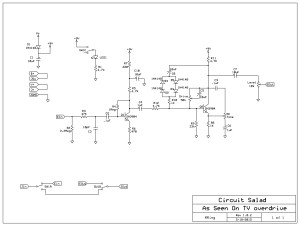
As Seen On TV Crunchy Boost ….. a simple overdrive that sounds great

as seen on tv pedal

My Zombie Screamer is really good for heavier overdrive sounds but I wanted to design a simple overdrive that had a wide range tonal control(treble boost and cut), that could be used as a simple clean boost…through light overdrive….. all the way to heavier distortion. It uses junk-box type parts and is easy to get up and running. The only part that is a little unusual is the 5k tone control pot. I say this because ideally, it would have an anti-log taper. A linear pot will work fine. I like the sound and it can be tweaked in a number of  interesting ways. Decreasing R3- will increase your max overdrive level, you can go to just two diodes instead of two sets of series diodes for clipping, R10 can be made larger( softer clipping) or smaller(harsher clipping).  The tone control can be modded also. You can swap the pot connections to C6 and R8(wiper will now go to C6 and the high side connection will go to R8). This changes the curve some. Another option is to tie C6 to the top of R8 and then connect c9(you may want to adjust this value) through the tone pot(as a variable resistor). This only gives treble cut but the overall gain is higher giving more intense distortion.

Schematic:

as seen on tv2

Alternate Schematic

(more drive for low output single coil pickups)

as seen on tv3

Yet another version which is hybrid FET/Transistor

(best range of overdrive)

as seen on tv4

Surface Mount Circuit Board:

IMG_20150519_122103308