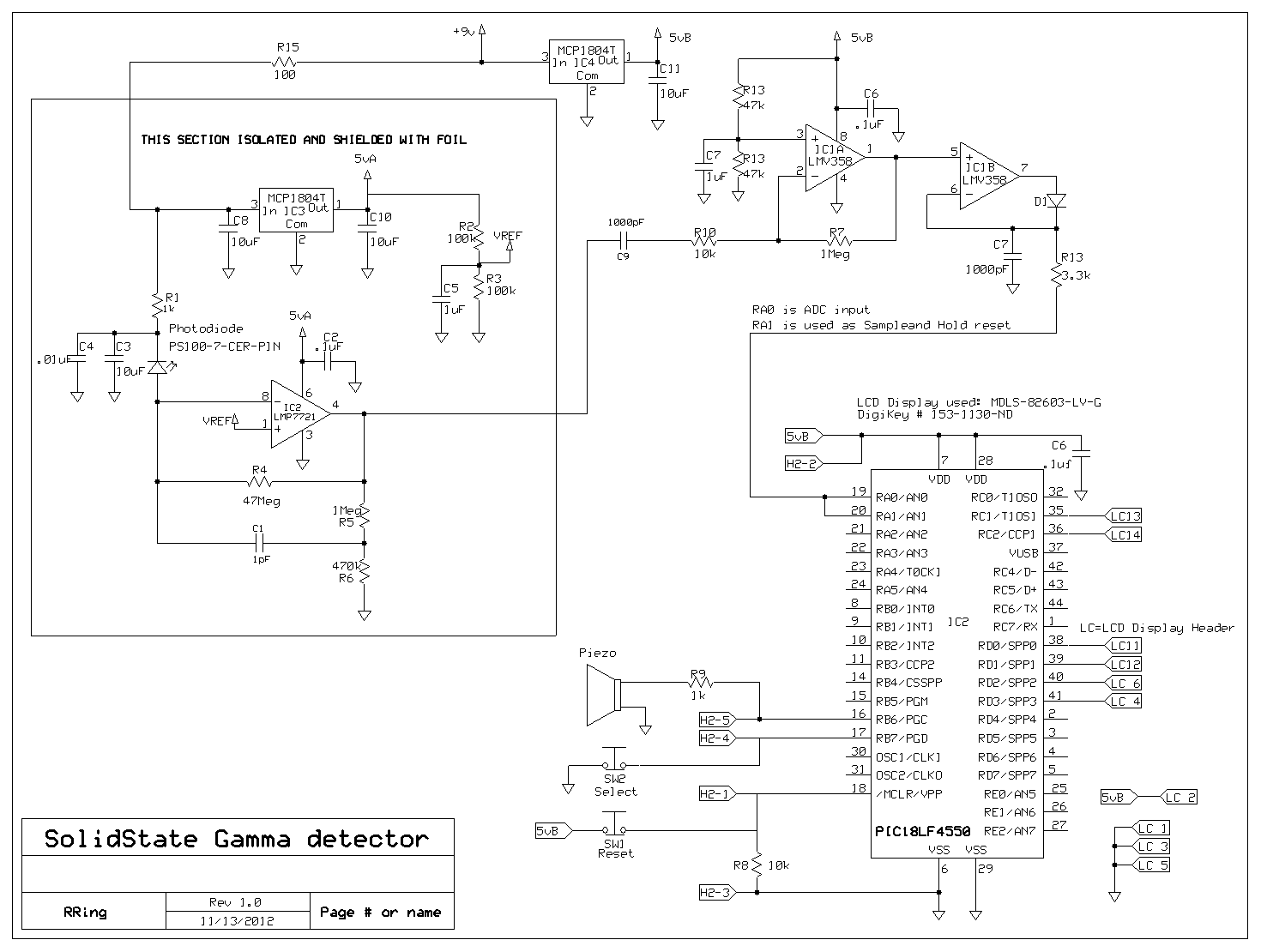
I added a PIC and LCD to my basic radiation detector and can now display total counts over time(up to 24 hours) or Counts/Sec and relative gamma strike energy level. The energy level varies as every gamma strike does not dislodge the maximum possible number of charge carriers. I take the maximum value registered every second and display. On average various materials indicate different levels, providing a crude detection signature. Besides the LCD display, this circuit has a sample and hold circuit which is connected to the PIC ADC module and also tied a another PIC I/O pin which switches from tristate to pulled low to reset the sample/hold circuit. The maximum sample rate is 13500 samples/per sec.
Link to Schematic:
https://circuitsalad.com/wp-content/uploads/2013/01/dsp_geiger.gif
Link to Video Demo:
Link to Code and pcb files:
https://www.adrive.com/public/yrjs3G/DSP%20GEIGER%20COUNTER.zip

