Get the Simple FET distortion PCB layout here

Here is the simple FET distortion layout for through hole components. The schematic has minor changes to match this layout. So get this new schematic also. The layout is done with the expresspcb design tool. You can download their free CAD tool online. the layout can easily be modified or just ordered through expresspcb (lowest cost small quantity option is for 3 boards in three days for $60.00). The board is small and designed to easily fit in a 1590B box. I will add a parts list shortly.

Go to this link for .pcb file:

use slow download speed(free)

http://www.fileswap.com/dl/pPTjbxAOm/

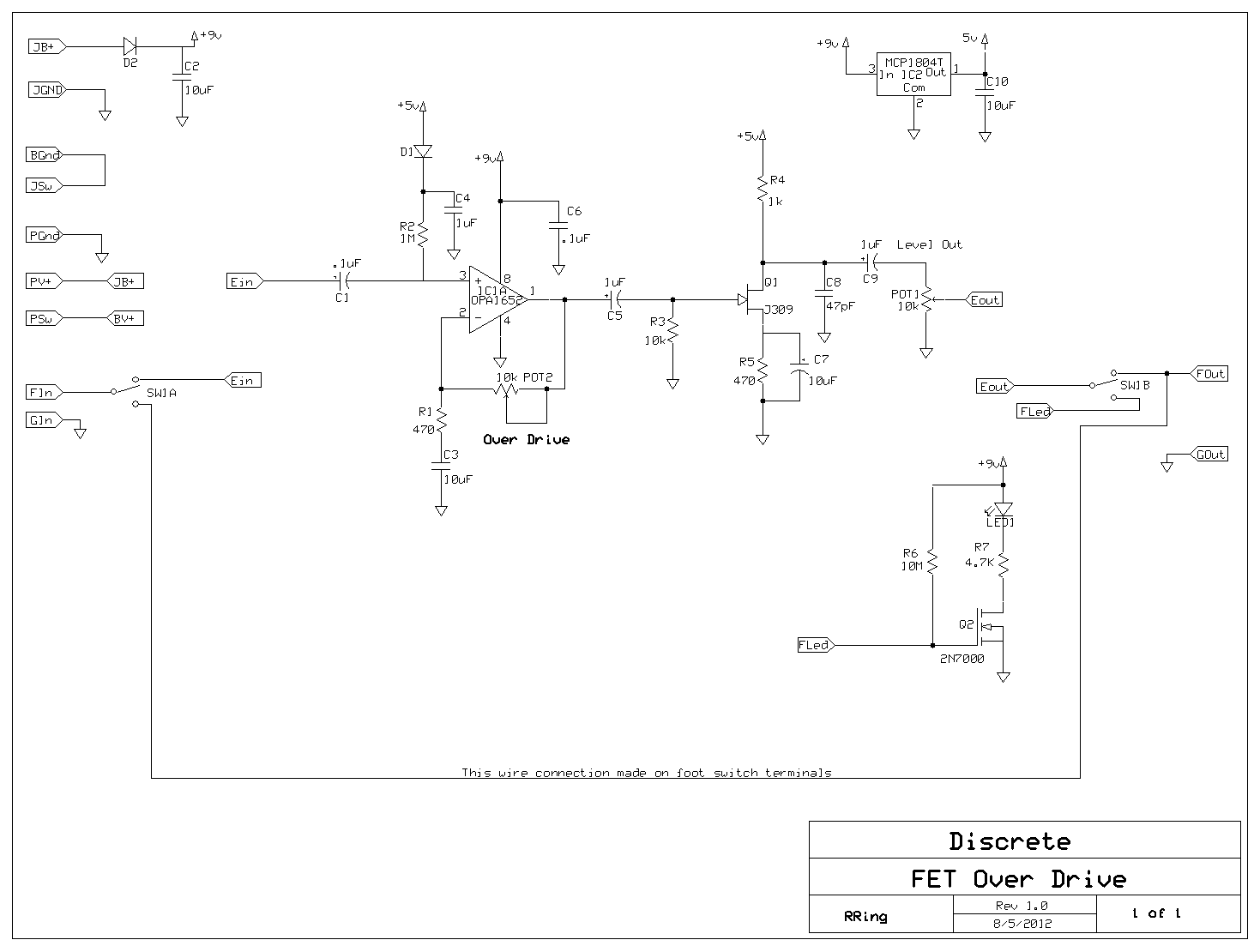
new schematic:

https://circuitsalad.com/wp-content/uploads/2012/10/fet-overdrive_throughhole.gif

Another Demo of the REGEN

In this demo I have built the circuit with a crazy large 4″diameter tank inductor and used a SMV1212 varactor for tuning. There is no external antenna – just the tank coil. The circuit is built on a PCB proto board like the one posted for download only the parts are more tightly packed

check out the video:

http://www.youtube.com/watch?v=fE6UXi2yMYU&feature=player_detailpage

A High Performance Regenerative Radio

I have built countless regenerative radio circuits throughout the years and some have worked well – some haven’t. I was inspired by the circuit design of the TEN TEC regenerative radio kit. I used some of the same ideas, but changed the design to better match my design criteria. In this  design, I had eight important design objectives:

Simplicity – this type of radio should not be complicated and I have seen designs on the web that may perform well, but seem unnecessarily complicated.

Tuning/fine tuning – I use a cheap poly variable for main tuning and a junk box rectifier as varactor for fine tuning.

No special inductor required – I have tried all sorts of junk box inductors and they all work great. With this design, no tapped coils or tickler windings are required. This design could easily be made into a multi-band radio

Extremely smooth and stable Regeneration control – I adjust a DC bias point condition instead of RF Feedback to control regeneration and the performance is excellent. There is no hysteresis or abrupt transition from regeneration to oscillation.

Ample Audio Gain with no motorboating or instability – I stayed away from the LM386(which could be used) and chose a TPA301 amplifier IC – which give excellent results.

Antenna Isolation – This is achieved with a simple grounded gate input stage which shares the LC tank with the oscillator.

Excellent sensitivity – This design is the best performing Regen I have ever built

No critical adjustments and easily repeatable results – I have built this circuit now three times with different inductors, for different bands and with different JFET device types on bread-boards, etc. The results have all been the same and I have only had to make minor tweaks to optimize performance for different JFET types and significantly higher or lower frequency bands. The radio currently tunes 7-11MHz.

The basic paradigm of this design is to break up the traditional oscillating detector into a separated regenerative amplifier and detector circuit.

The detector is  a “plate detector”, where RF is fed back to the Amplifier via a partially RF decoupled source(normally bypassed all the way for RF when used as a detector).

schematics:

Version 2: (07/30/2015)

regen_simple

Link to PCB for version 2:(expresspcb format)

https://www.adrive.com/public/NPY7VM/Simple%20Regen.pcb

Version 1 (shown in video):

regen

picture of prototype:

IMG_5001

Video Demo:

Further Simplification of the Enhanced Orange Squeezer Compressor

It occurred to me that if one is willing to sacrifice some flexibility in the decay length of my compressor design; that it can be simplified by removing the source follower and the Zetex current sensor. What this means is that the control voltage is only half wave rectified instead of full wave, but if you just increase the filter cap – the circuit should still work fine. The trade-off is that you get limited to longer decay times only, but for most guitar applications this is fine. I have not verified this circuit but I will do this soon. I am confident it will work well. Removing these parts may make it more attractive to the DIY builder.

New Schematic:

https://circuitsalad.com/wp-content/uploads/2012/09/compressor3.gif

The miracle chip – the LT1144 charge pump

This IC is a switch cap charge pump the can source up to 50mA and can generate a negative supply from positve supply or can function as a voltage doubler. This thing is tough as nails and operates at 100KHz (easy to filter and above the audio range). It is over 90% efficient and requires two caps and maybe some diodes. I use it all the time for generation of dual supplies and doubled supplies for op amp circuits and high side nmos fet gate switching voltages. Check out the example circuits below. This IC solves all kinds of headaches with the addition of three or four parts to your circuit.

New Board layouts

I am going to do PCB board layouts of some of these projects in using expresspcb.com’s  free layout tool. I will use through hole parts as mush as possible. All the parts I spec will be available from digikey, mouser, mojo or small bear  – no condor eggs! I will post the files and anyone who wants can mod the boards or order them as is from expresspcb. It will take me a couple of weeks – I want to be very careful and make sure I have no errors.  So check back soon.

Pedal and Amp demo videos to be posted

I have been building a lot of guitar electronics these days … and more to come I hope! Having said that, I think it is important to show how they can be used in real music and how well DIY designs can perform as compared to commercial products. My first demo is of my portable busking amp and my FET discrete signal chain compressor. This demo  represents a classic jazz sound using the compressor to understate all of elaborate grips on the guitar and make the lines very smooth sounding even with heavy down strokes.

check it out at:

more demos to come shortly!

Here is a great tutorial on noise in Op Amp Circuits

This covers the basic equations for noise and more advanced analysis  but it distills down most of the analysis into good rules of thumb.

https://circuitsalad.com/wp-content/uploads/2012/09/noise-in-amps.pdf

The highlights include:

every 1K orf resistance adds 4nV/Hz noise.

noise adds as the sum of squares… so – larger sources dominate and large gain in the first stage minimizes noise contribution in later stages

Source impedance needs to be considered in  terms of its effect on op map current noise( often ignored)