I am sure its all been done before……… but this thing sounds nice and is very easy to build. The distortion characteristic is very smooth.
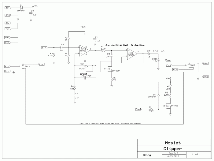
Check Out Schematic Here
Demo with the Clipper, at about 1/2 drive and a little delay from my “Improved PT2399 Delay”, noodling on a Meat Puppets Tune:

